🙋‍♀️ So, what is DesignHub's Settlement Structure?
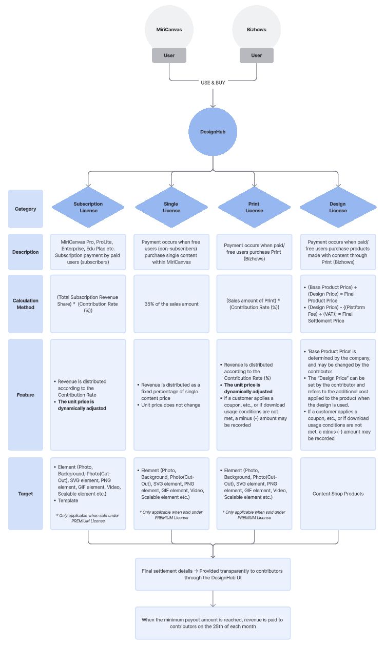
DesignHub generates revenue based on the license type whenever a MiriCanvas or Bizhows user purchases or downloads content.
1. Element    2. Template    3. Shop Product
1. Element
- Each time an element is used (either downloaded or purchased), the usage is tracked.
- Revenue is determined based on the license applied: Subscription, Single, or Print License.
2. Template
- Revenue from the template is based on the Subscription License
- Revenue from the elements used within the template is calculated in the same way as in Section 1. Element
3. Shop Product
- Product Revenue: Based on the design price set at the time of product registration
- Template Revenue: Calculated in the same way as described in Section 2. Template
- Element Revenue: Calculated based on the Print License, as mentioned in Section 1. Element
🔎 Frequently Asked Questions
Â
Q. Why is the unit price for elements not fixed?
A. The final payout is calculated based on multiple factors, including “Effective Downloads", the type of content, how it was used in the end-user’s design, etc.Â
Â
In the case of subscriptions and print licenses, revenue is distributed from a shared royalty pool based on each Contributor’s contribution rate (%), which means the unit price can vary each time.
Â
Additionally, the entire process is automatically calculated and distributed according to a set logic, ensuring that no manual or intentional manipulation can occur.
Â
Q. What are “Effective Downloads” and “Effective Usage Count”?
A. These refer to downloads and usage by MiriCanvas/Bizhows users for actual, legitimate use.
Â
Only valid usage is counted toward payouts in order to minimize fraudulent earnings and ensure greater rewards for contributors who provide quality content.
DesignHub strictly prohibits any actions intended to artificially generate revenue.
If fraudulent activity is discovered, the associated usage will not be recognized as “Effective Downloads” and "Effective Usage Count". Disciplinary action may be taken after administrative review.
Â
We at DesignHub are fully committed to maintaining a healthy ecosystem where more contributors can receive fair and transparent revenue distribution.
Â
Â
Q. How is the “Usage Count” on the “My Performance” page calculated?
A. On the DesignHub "My Performance" page, the displayed "Usage Count" represents the total number of times your content was actually used ("Total Usage Count").
However, the final earnings are calculated based only on the “Effective Usage Count.”
This means the usage count shown in the DesignHub interface may be higher than the number actually used in the revenue calculation logic.
In general, Contributors often estimate per-content revenue by dividing total earnings by usage count.
However, please note that because only effective usage counts are used in the actual revenue logic, the real unit price per content may be higher than what appears based on the interface.
Â
Â
Â
Thank you always for your continued love and support for MiriCanvas DesignHub.